各相關單位:
為推動低碳煉鐵技術發展,提高熱風爐效率,實現綠色安全生產。中國金屬學會、山東省冶金設計院股份有限公司等單位定于2024年10月15日- 17日聯合主辦“第二屆高爐熱風爐、波紋管、耐材及低碳煉鐵新技術交流研討會”。
本次會議圍繞熱風爐運行過程出現的共性問題及安全隱患治理措施,集中研討熱風爐系統在綠色智能設計、達標排放、節能減排、生產維護實踐以及爐殼發紅開裂、爐底漏風、波紋管損壞、耐材脫落、熱風管系溫度升高等安全生產熱點問題,以及跟蹤高爐低碳煉鐵及HIsmelt熔融還原煉鐵技術發展現狀及趨勢。
現將會議有關事項,通知如下:
一、會議內容
1. 熱風爐出現的共性問題和安全隱患治理措施
2. 綠色、高效、智能熱風爐系統設計理念與展望
3. 熱風爐低氮燃燒及煙氣脫硫脫硝系統應用情況
4. 熱風爐爐殼發紅開裂、爐底漏風、波紋管損壞、熱風管系溫度升高等生產安全問題的解決措施及方案
5. 熱風爐格子磚堵塞、耐火磚脫落、燃燒器損壞治理措施
6. 熱風爐日常生產維護、常見故障的分析與解決
7. 熱風爐在線及停產改造方案
8. 熱風爐智能自動燒爐系統及節能減排
9. 波紋管結構、材質設計及應用情況
10. 波紋管漏風、檢測及前期處理措施
11. 波紋管使用及在線維修、更換實施情況
12. 熱風爐關鍵設備、耐火材料優化配置探討
13. 高爐低碳煉鐵技術的發展現狀
14. HIsmelt熔融還原煉鐵技術發展現狀分析
二、會議主辦單位
中國金屬學會
山東省冶金設計院股份有限公司
三、會議時間和地點
報到時間:10月15日
會議時間:10月16–17日
會議地點:濟南融創施柏閣酒店(山東省濟南市歷城區鳳鳴路5865號)
本次會議設高爐熱風爐波紋管及低碳煉鐵應用技術推廣展示專場
四、參會人員要求及技術推廣
邀請鋼鐵生產企業委派相關公司級別技術負責領導、煉鐵廠廠長和相關技術負責人2-4人參加。
鋼鐵生產企業須在10月10日前提供本單位參與工作討論環節的交換匯編材料(見附件1),發送至郵箱:jx@csm.org.cn
鋼鐵企業熱風爐交換材料提綱及參考模板,請向會議秘書處索取。
本次交流會免收鋼鐵生產企業代表會議注冊費,參會須提交交換材料。歡迎熱風爐、波紋管設備生產及設計服務單位、優秀智能自動控制及耐材供應廠商到會,推廣新工藝新技術新產品。
會務組提供會議期間的工作餐和資料,代表交通住宿費用自理。
五、報名參會須知
報名截止時間為10月10日。有參會意向的鋼鐵生產企業、煉鐵生產單位;熱風爐服務廠商以及熱風爐、波紋管、耐材優秀供應商服務單位,請盡快填寫附件中的報名表,鋼鐵廠代表須加蓋煉鐵廠公章,會務組返回參會確認編號(見附件2);參與推廣技術展覽的供應商單位,請與會議秘書處溝通參會工作安排。會議報名表發送至郵箱:jx@csm.org.cn
六、會議秘書處
中國金屬學會:
姜 曦 13811891085(同微信) E-mail:jx@csm.org.cn
高鴻飛 16600057238
山東省冶金設計院股份有限公司:
叢培生 18668958127 (同微信)
劉紅軍 18668961580
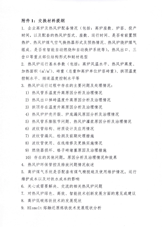
附件1:交換材料提綱
附件2:“第二屆熱風爐、波紋管、耐材及低碳煉鐵新技術交流研討會”報名表
中國金屬學會
2024年9月20日






























